1. Definición General de la Letra Hebrea ן (Nun
Sofit).
•
Esencia y Propósito Central
La letra ן (Nun Sofit) es un puente estructural y
espiritual, capaz de operar tanto en el plano material como en el espiritual.
•
Función en el Plano Material
·
Es un componente
activo, con capacidad de retroalimentación inteligente.
·
Antes de
actuar o prestar su estructura, coopera con su hermana נ (Nun) para:
o Preparar un entorno adecuado.
o Hay que asegurar que los elementos (personas,
ideas, objetos) que se conectarán a esa estructura estén alineados con los
estándares de comunicación óptima.
📌
Relación con נ (Nun):
·
נ crea la instrucción de conexión (comunicación entre
elementos y tareas).
·
ן diseña la estructura física o lógica que permite que
esas conexiones se sostengan de forma correcta.
Ejemplo: Un enchufe. נ define cuántos orificios, para qué tipo de
corriente y de qué forma se conectarán. ן se asegura de que el diseño interno
soporte esa comunicación de forma segura y funcional.
•
Función en el Plano Espiritual
·
ן permite el acoplamiento entre lo material y lo trascendente.
·
Prepara
estructuras que puedan recibir influencias invisibles (como la inspiración o lo
divino), permitiendo que se manifiesten de forma segura dentro del mundo
tangible.
·
Esta
función es posible porque נ ya preparó un entorno de comunicación para ese contacto con lo
inmaterial.
2.
Genealogía de la Letra ן (Nun Sofit) Padres e Hijas.
Se
establece un criterio particular para definir relaciones jerárquicas entre
letras:
i. Criterio de Paternidad y Filiación:
Para entender las relaciones de נ (Nun), se aplica el siguiente criterio:
·
Padre: Una letra es "padre" de
otra si la primera letra de su propio nombre se encuentra dentro del nombre de
la letra "hija". El padre transmite sus características a su hija.
Por ejemplo, א (Alef) es padre de ל (lamed) porque
la letra “A” está incluida en el nombre “lamed” y heredará las
características de su padre.
·
Hija: Una letra es "hija" si
lleva en su nombre la primera letra del nombre de su padre. La hija debe ayudar
al padre para su correcto funcionamiento. Por ejemplo, La letra hebrea ג
(Ghimel) es hija de ה (He) porque en la
letra “h” está incluida en el nombre “Ghimel” y esta letra ayudará a su padre a
tomar decisiones.
ii. Padres de נ (Nun):
·
ו (Vav) como padre de נ (Nun):
¿Por qué Nun es padre de Vav?
Téngase presente que la letra נ (Nun) dentro de su
nombre lleva la letra “u” que es la letra ו (Vav): ya que en el
español se traduce como “u” cuando va intermedia entre dos consonantes.
(Ejemplo. Como ejemplos de esto es la traducción de la palabra ירושלים “Jerusalén”
que la “v” se transforma en “u” otro ejemplo sería el nombre de Dios יהוה que en el español se traduce como Jesús
como otros ejemplos entre los muchos podemos poner los siguientes: Abisúa,
Acub, Anub, Azuba, Esaú, Gesur, Hamuel, Harum, Hatús, Hazar-sual, Hul, Huri,
Husam, Hur, Jetur, Judá, Matusalén, Metusael, Rubén, Salum, Segub, Serug, Súa,
Tubal-caín, Ur, Zacur en todos ellos la letra ו (Vav) se traduce al
español como “u”)
Esta es la razón porque ו (Vav) es padre de נ (Nun).
Definición
General de la Letra Hebrea ו (Vav)
📌 Esencia y Propósito Central
La letra ו (Vav) representa un puente
multidimensional que se manifiesta tanto en lo material como en lo
espiritual:
·
Material: ו permite que personas,
objetos o ideas interactúen activamente con su entorno y presten sus capacidades
para realizar tareas. No es un canal pasivo; genera resultados tangibles que
pueden derivar en otras letras hebreas, dependiendo del uso y alineación.
·
Espiritual: ו canaliza influencias trascendentes
(inspiración, energía, principios) hacia sistemas concretos. Es un conducto
entre planos.
🧭 Influencias Principales
·
Alineación
con א
(Alef):
ו dirige y distribuye capacidades hacia el objetivo de
transformar el potencial ה (He) en resultados éticos ח (Cheth).
·
Alineación
con ע
(Ayin):
ו
puede contaminarse con fuerzas destructivas que corrompen el proceso,
degenerando en ת (Tav).
⚠️ Peligro de Degeneración
Cuando ו no cumple su
propósito ético y funcional, degenera en ת (Tav), lo cual simboliza colapso,
corrupción o muerte funcional.
💬 Traducción Funcional
En hebreo, ו también opera como
preposición (“y”, “además”, “entonces”), reflejando su función integradora o
secuencial.
Influencia de ו (Vav) en la
Estructura de ן (Nun Sofit): Herencia, Inserción y
Consecuencias Éticas
1. ¿Qué hereda ן (Nun Sofit) de ו (Vav)?
La letra ו (Vav) transmite a ן tres capacidades fundamentales:
a. Capacidad de Conexión Dinámica
·
ו es un puente activo entre mundos, personas, ideas o tareas.
·
ן hereda esta capacidad y la convierte en estructura duradera
y estable. Ya no es un conector momentáneo, sino una arquitectura fija
que permite la comunicación.
b. Canal de Energía y Propósito
·
ו canaliza tanto fuerzas materiales como espirituales.
·
ן hereda esta capacidad como un recipiente estructurado
que no se activa automáticamente, sino que espera la alineación
correcta para entrar en funcionamiento.
c. Posibilidad de Degeneración Ética
·
ו puede degenerar en ת (Tav) si se alinea con
propósitos egoístas.
·
ן también puede volverse una estructura corrupta si su
propósito interno no está alineado éticamente, aunque externamente parezca
funcional.
2. ¿Cómo se Inserta Esta Herencia en la
Estructura de ן?
a. Línea Vertical Prolongada
·
Representa
la condensación de la capacidad de conexión de ו.
·
Se
transforma en una columna estable que sostiene y mantiene una conexión
ética (o caótica) a lo largo del tiempo.
b. Vértice Superior
·
El
“gancho” de ו se convierte en un punto de anclaje en ן.
·
Este
vértice sirve como portal de entrada/salida de influencias — puede ser puerta
de inspiración divina o entrada encubierta para corrupción,
dependiendo de la alineación.
c. Retroalimentación Estructural
·
El
diseño de ן no es autónomo: depende de נ para preparar el entorno, y de la alineación de ו para determinar
su función.
·
Esto
forma un circuito funcional: ו → נ →
ן →
tarea futura.
3. Alineación Ética de ו y su Impacto en ן
🟢 Cuando ו se
Alinea con א (Alef): La Estructura Íntegra
Inserción
·
La
energía que transmite es constructiva, ordenada y ética.
·
La
línea vertical de ן es firme, ética y resiliente.
·
El
vértice superior es un portal de inspiración, donde lo espiritual se acopla
de forma segura a lo material.
Consecuencia
·
ן se convierte en un pilar estructural confiable.
·
Sostiene
sistemas de comunicación justos, transparentes y duraderos.
·
Produce
resultados armónicos, representados por ח (Chet): desarrollo,
bienestar, conexión profunda.
🔴 Cuando ו se
Alinea con ע (Ayin): La Estructura Viciada
Inserción
·
La
energía heredada está contaminada con intención egoísta o destructiva.
·
La
línea vertical de ן aparenta ser fuerte, pero es inestable o engañosa.
·
El
vértice superior se convierte en una puerta trasera para introducir
caos, violencia o corrupción.
Consecuencia
·
ן se convierte en una estructura corrupta, un “caballo de
Troya”.
·
Su
función es subvertir el sistema desde dentro, a pesar de su apariencia
funcional.
·
El
resultado final es el colapso del sistema: ת (Tav), simbolizando muerte estructural
o corrupción sistémica.
4. Conclusión: La Estructura ן es un Campo de
Decisión Ética
La letra ן (Nun Sofit) no es simplemente un
“final gráfico”, sino un sistema estructurado de herencia y propósito.
Su diseño está influenciado completamente por la capacidad que le transmite ו (Vav),
pero esta herencia no es neutral: puede convertirse en estructura de
luz o estructura de caos.
·
Si
ו
está alineado con א: la estructura ן funciona como una base ética para la
comunicación entre planos, lista para sostener lo divino, lo verdadero y lo
justo.
·
Si
ו
está alineado con ע: la estructura ן puede ser una trampa,
cuidadosamente diseñada para parecer segura, pero con consecuencias
destructivas programadas.
La responsabilidad última no está solo en el
diseño externo, sino en la intención y alineación de la energía que fluye en
su interior. Por eso, toda estructura duradera debe ser revisada no solo
por su forma, sino por el propósito de quien la activó.
iii.
Hijas
de ן (Nun Sofit):
Las
hijas de ן (Nun Sofit) serían las siguientes:
1.
La
letra hebrea ע (Ayin) como hija de ן (Nun Sofit): Preparar
la comunicación para el bien o el mal.
Funciones y significado de la letra
hebrea ע.
· Propósito dual:
o Corrupción Estratégica: En el
contexto de la personalidad, tipo o temperamento, ע (Ayin) introduce
capacidades destructivas (como violencia, engaño, sexo ilícito, alimentos no
sanos, robo, etc.) en objetos, personas o ideas. El objetivo es permitir que
alguien alcance un resultado deseado, sin considerar el daño que pueda causar
al entorno o a sí mismo.
o Creación de Objetos o Trabajo: Dentro de sistemas equilibrados, ע (Ayin) representa la capacidad de crear.
Se ejemplifica con el polo negativo en la electricidad para generar luz, o con
trabajadores (representados por ע) que se acoplan a un centro de producción,
aplicando su capacidad para realizar tareas y generar algo.
La Doble
Función de ע (Ayin) en la Estructura de ן (Nun Sofit): Creación y Corrupción
La letra ן (Nun
Sofit) actúa como una estructura estable, robusta y finalizada,
construida a partir de la energía y conexión heredada de su padre ו (Vav).
Pero por sí sola, esta estructura es latente: necesita un agente que la
active, que le dé movimiento, sentido y resultado. Esa función recae en su hija
ע
(Ayin), quien puede activar la estructura para crear orden o propagar
corrupción, según su alineación interior.
ע (Ayin) es el punto de activación interna
del sistema estructurado por ן: es quien decide para qué se usará esa estructura. Por
tanto, su influencia es decisiva. Su doble naturaleza —como herramienta de
trabajo o como estrategia de sabotaje— define el destino del sistema
completo.
1. El Caso
Constructivo: ע (Ayin) como Herramienta de Creación 💡
📌
Descripción Funcional
En este
escenario, ע se alinea con Alef (א) y actúa como agente de trabajo,
producción y transformación ética. No representa el caos, sino el polo
activo necesario para que lo potencial se vuelva real. Así como el polo
negativo en electricidad permite el flujo de corriente, ע canaliza el
movimiento necesario para generar resultados dentro de un marco ético.
🧩 ¿Cómo
ayuda a la estructura ן?
·
Activa el Potencial
Estructurado: Si ן es un
motor, ע
es el combustible regulado que lo hace girar sin explotar. ע no impone la
dirección, sino que usa las reglas de la estructura para producir movimiento y
propósito.
·
Canaliza el
Trabajo: ע
introduce la capacidad de acción concreta dentro de la estructura segura
que provee ן. Esta acción es alineada con la integridad interna del
sistema: no daña, no desborda, no descompone.
·
Crea Valor: La energía introducida por ע fluye a través del sistema ético de ן y produce
resultados tangibles: ideas, soluciones, productos, acuerdos, sanación,
justicia.
✅
Consecuencias
·
Se manifiesta un
proceso positivo y transformador.
·
La estructura ן cumple su propósito superior: no solo
sostiene, sino que permite que lo espiritual se haga materia de forma ética.
·
El resultado es una
realidad que crece, se eleva y se ordena, simbolizada por la letra ח (Chet).
·
El sistema se
convierte en modelo de colaboración entre potencial (ן) y acción (ע).
2. El Caso
Destructivo: ע (Ayin) como Agente de Corrupción 💣
⚠️ Descripción Funcional
Aquí, ע opera
en su faceta estratégica destructiva, alineada con ע (Ayin)
como fuente de caos. Su objetivo ya no es crear, sino sabotear para alcanzar
un fin egoísta. En lugar de actuar como fuerza laboral útil, se convierte
en un virus encubierto, que explota la infraestructura existente para su
propia agenda.
🧩 ¿Cómo
“ayuda” a la estructura ן?
·
Explotación de la
Plataforma: ע
utiliza la arquitectura robusta de ן como vehículo de infiltración. Usa
su canal de comunicación para distribuir información falsa, manipulación,
control, violencia o robo.
·
Acoplamiento
Estratégico: La
corrupción solo es posible porque la estructura ן fue
creada a partir de ו alineado con ע, lo que dejó una falla estructural
oculta. ע aprovecha esa debilidad como “puerta
trasera”.
·
Desnaturalización
del Propósito: La
estructura, en lugar de sostener lo ético, sostiene una causa destructiva.
Se invierte el flujo: lo que debía ser contenedor de luz, se convierte en
transmisor de tinieblas.
❌
Consecuencias
·
La estructura ן pierde
su propósito original y se
convierte en una trampa sofisticada: por fuera estable, por dentro
perversa.
·
El sistema es
utilizado como vehículo de destrucción masiva simbólica o literal: puede
ser una ideología, una estructura legal, una red de poder.
·
El desenlace es el
colapso total del sistema, representado por ת (Tav): caos, muerte funcional,
degeneración ética irreversible.
🧭 Conclusión
General: ע Define el Destino de ן
La relación
entre ן y ע puede entenderse como la relación entre infraestructura
y operación, entre cuerpo y voluntad, entre canal y contenido.
·
Si ע opera como
creadora → el
sistema de ן se transforma en una estructura viva, dinámica y
constructiva, donde el orden produce vida.
·
Si ע opera como
corruptora → la
misma estructura se convierte en un sistema degenerativo, donde el canal
de comunicación se usa para dañar con precisión quirúrgica.
Por eso, la
neutralidad aparente de una estructura no garantiza su bondad. Lo que
realmente determina su valor es quién la activa y con qué intención.
En el
universo simbólico de las letras hebreas:
ן
proporciona la forma, pero ע determina el alma que la habita.
2.
La
letra hebrea ש (Shin) como hija
de ן (Nun Sofit): Shin es la inteligencia maestra que diseña
y prepara los elementos para la comunicación; ya sea para ser usados para el
bien o para el mal con las decisiones que toma, esta decisión que toma ש (Shin) no la hace sola, sino que utiliza sus sentidos o
lo que ש (Shin) puede gobernar.
Definición
General de la letra hebrea ש (Shin)
La letra ש (Shin) se define como un recipiente
inteligente no pasivo. Emerge como resultado de una interrupción de la
letra צ (Tsade), y a causa de esta interrupción, surgen nuevas
capacidades ו (Vav) en su interior.
Su propósito fundamental se centra en
la función de almacenamiento y transformación. Actúa como un contenedor
que puede albergar elementos (ya sean ideas, objetos o personas). Estos
elementos pueden ser transformados o almacenados para crear nuevas estructuras,
ya sea dentro de la propia ש (Shin) o fuera de ella. Para esta
tarea, puede valerse de su hermana ס (Samekh) y requiere la ayuda de su
hija ר
(Resh).
Dado que ש (Shin) puede utilizar a su hermana ס (Samekh), y esta a su vez puede ser
influenciada por א (Aleph) (lo ético o positivo) o por
ע (Ayin) (lo crítico o negativo), la
letra ש (Shin), que posee inteligencia propia para operar y decidir
qué atrae, no debe dejarse influenciar implícitamente por ע (Ayin). Si
lo hace, perderá sus capacidades internas ו (Vav) y se convertirá en una
herramienta más de ע (Ayin), transformándose finalmente en ט (Tet).
Ejemplos: Como ejemplos destacados de ש (Shin) podemos mencionar al cerebro humano generando ideas o al reino de
los cielos actuando dentro del cerebro humano.
El Arquitecto Inteligente: Cómo ש (Shin) Diseña
el Contenido para la Estructura ן (Nun Sofit)
La letra ן (Nun Sofit) representa una estructura
final, estable y canalizadora, una especie de hardware de comunicación
trascendente. Pero por sólida que sea, no tiene utilidad sin un contenido
significativo que transmitir. Es aquí donde interviene su hija, la letra ש (Shin),
actuando como el arquitecto inteligente que diseña, estructura y empaqueta
los elementos que atravesarán ese canal.
Sin embargo, ש no toma decisiones en aislamiento. Sus
procesos de diseño están mediados por sus “sentidos”, es decir, por su
capacidad de percibir, interpretar y responder a la realidad. En esa
percepción, ע (Ayin) ejerce una influencia determinante. Dependiendo de
cómo ע
influya, ש puede diseñar un plan de sabiduría o una maquinaria de
manipulación.
🟢 El Caso
Constructivo: ש (Shin) como Arquitecto de la Sabiduría 🧠✨
📌 Descripción
Funcional
En este escenario, los sentidos de ש están
alineados con א (Alef) —la fuerza ética, creativa y constructiva. Esto
permite a ש percibir con claridad lo que debe transmitir, y utilizar su
inteligencia no solo para organizar, sino también para crear valor moral y
estructural.
🧩 ¿Cómo ayuda
ש
a la estructura ן?
·
Diseña
un Paquete de Sabiduría Ética: ש toma ideas, datos,
conceptos o tareas y los organiza en estructuras lógicas, funcionales y
beneficiosas. Esto puede ser una enseñanza profunda, una solución justa o
un plan de mejora.
·
Crea
Software Ético para un Hardware Ético: El contenido preparado por ש es coherente
con los principios del bien y se alinea perfectamente con una estructura ן que
proviene de ו alineado con א (es decir, una infraestructura íntegra).
·
Optimiza
la Comunicación: El contenido fluye por ן de manera
transparente, sin distorsión, sin manipulación, sin interferencias ocultas.
✅
Consecuencias
·
El
sistema funciona como un canal de sabiduría pura.
·
Se
manifiestan resultados armónicos, funcionales y transformadores.
·
La
estructura ן alcanza su propósito más elevado: ser un conducto de
inteligencia útil y ética.
·
El
sistema genera crecimiento sostenido y orden, simbolizado por ח (Chet) —la
manifestación madura de lo ético estructurado.
🔴 El Caso
Destructivo: ש (Shin) como Ingeniero del Engaño 🕸️
⚠️ Descripción
Funcional
Aquí, ש se ha dejado dominar por la influencia
de ע
(Ayin), no como herramienta de trabajo, sino como estratega del caos.
La inteligencia de ש no desaparece: al contrario, se refina en perversión,
creando estructuras sofisticadas cuyo objetivo es manipular, desinformar o
destruir.
🧩 ¿Cómo
“ayuda” ש
a la estructura ן?
·
Diseña
un Paquete de Engaño Sofisticado: ש aplica su intelecto para producir
estructuras de comunicación que parecen verdaderas, pero contienen veneno
intelectual o moral: propaganda, ideología divisiva, sistemas de control o
ingeniería social.
·
Se
Apoya en una Estructura ya Contaminada: Si la estructura ן proviene de ו
alineado con ע, entonces la arquitectura misma está comprometida. ש la
aprovecha como vehículo perfecto para insertar sus programas destructivos.
·
Difunde
la Corrupción con Eficiencia: El contenido fluye con facilidad por una
estructura que fue diseñada para sostenerlo, camuflado en formas socialmente
aceptables, legalmente protegidas o tecnológicamente brillantes.
❌
Consecuencias
·
El
sistema se convierte en un canal de manipulación disfrazado de verdad.
·
La
estructura ן se transforma en una plataforma para destruir desde adentro,
manteniendo la apariencia de legalidad, funcionalidad o modernidad.
·
La
consecuencia es el colapso, la degradación moral y la muerte funcional del
sistema, representado por ת (Tav).
🧭 Conclusión:
ש
(Shin), la Mente que Gobierna la Estructura
La relación entre ש y ן es simbólicamente precisa:
·
ן es el canal, el
hardware, la infraestructura.
·
ש es el contenido, el
software, la mente estructuradora.
Pero Shin no es una inteligencia neutra:
es una inteligencia que puede ser gobernada —por la verdad (א) o por
la corrupción estratégica (ע). Por tanto, la responsabilidad de todo el sistema no recae
únicamente en la solidez de la estructura, sino en la intención detrás del
diseño de su contenido.
Una estructura como ן puede ser perfecta en
su diseño, pero si lo que lleva adentro fue creado con perversión, se convierte
en un vehículo para la mentira.
Por eso, la ética de lo que se diseña (ש) importa tanto como la robustez de lo que
se construye (ן).
3.
La
letra hebrea ז (Zayin) como hija
de ן (Nun Sofit): Direcciona la comunicación que ha
preparado Shin; ya sea alineado con Ayin o Alef.
Definición
General de la Letra Hebrea ז (Zayin)
La letra hebrea ז (Zayin)
es, en su esencia, el catalizador del libre albedrío y el mecanismo de la
decisión manifestada. No es una fuerza que crea desde la nada, sino un
interruptor consciente y un pivote director que toma un potencial existente y
le otorga un propósito, una dirección y una ejecución concretas. Su función es
ser el puente entre la posibilidad y la realidad, decidiendo el destino de una
idea o acción al inclinarla hacia un fin constructivo o uno caótico. La
forma de Zayin lo refleja: una base firme que espera, y una línea superior
inclinada como palanca viva, que se activa según su decisión entre Alef o Ayin.
Su funcionamiento es un proceso integral que sintetiza
las capacidades heredadas de todos sus padres en una secuencia lógica y
poderosa:
Fases del Funcionamiento de ז
(Zayin):
1.
Recepción del
Potencial Puro (Herencia de י Yod): El proceso de ז (Zayin)
comienza al recibir una "chispa" de potencial puro y latente de י (Yod).
Este es el punto de partida: una idea abstracta, un impulso primario o una
semilla que contiene toda la información de lo que podría ser, pero que es
inerte por sí misma.
2.
Preparación
Estructural y Ambiental (Herencia
de ן
Nun Sofit y נ Nun):
Una vez que tiene el potencial, ז (Zayin) actúa como un ingeniero.
Primero, gracias a ן (Nun Sofit), se asegura de que los componentes o elementos
de esa idea tengan la estructura interna correcta para ser funcionales y
robustos. Inmediatamente después, utiliza la capacidad de נ (Nun) para
preparar el ambiente externo adecuado, estableciendo los canales de
comunicación y eliminando obstáculos para que la ejecución sea óptima.
3.
La
Deliberación y la Decisión (El
Pivote entre א Alef y ע Ayin):
Con el potencial estructurado y el ambiente preparado, el pivote de ז
(Zayin) llega a su momento crucial. Aquí delibera entre las dos fuerzas
rectoras que ha heredado:
o
El Camino
de א
(Alef):
Si se inclina hacia א (Alef), hereda su propósito ético y su brújula moral.
La decisión será dirigir el potencial preparado de manera precisa y "a
tiempo" para transformar la realidad en un estado superior (ח), que no cause
daño y contribuya al crecimiento.
o
El Camino
de ע (Ayin):
Si se inclina hacia ע (Ayin), hereda su poderosa dualidad. Puede decidir
usar el potencial para la corrupción estratégica —introduciendo
conscientemente el engaño o la violencia para lograr un fin a cualquier costo—
o puede optar por usarlo como una fuerza creativa de oposición,
aplicando una "negatividad" necesaria dentro de un sistema para
generar un resultado constructivo.
4.
Ejecución
y Transmisión (Herencia
de ו
Vav):
Una vez tomada la decisión, ז (Zayin) se convierte en el canal
dinámico que hereda de ו (Vav). Se transforma en el puente a
través del cual fluye la energía de la decisión, conectando la idea preparada
con su manifestación final. Esta fase es crítica, pues conlleva el riesgo
inherente de ו (Vav): si el proceso es defectuoso, la conexión puede
degenerar en el caos absoluto de ת (Tav).
En resumen, ז (Zayin) funciona como un maestro
estratega: recibe una semilla (י), diseña su estructura interna (ן),
prepara el campo de cultivo (נ), decide con una intención clara —ya sea
para un propósito ético y transformador (א) o para uno caótico y pragmático (ע)—
y finalmente, abre el canal para que la energía fluya y se manifieste (ו),
asumiendo toda la responsabilidad del resultado.
Por ello, Zayin no es solo el que
activa: es el responsable moral del resultado, pues es quien permite que lo
invisible se vuelva real.
ז (Zayin) en la Estructura
ן
(Nun Sofit): Dirección Ética o Caótica de la Comunicación
Rol de Partida: Qué Recibe ז (Zayin) y Cómo
Opera
La letra ז (Zayin) no tiene la función de crear
contenido (eso lo hace ש, su hermana), ni de diseñar la infraestructura (eso lo
provee ן),
sino que su rol es el de director estratégico del sistema.
·
Recibe: el
“paquete” informativo preparado por ש (Shin) —puede ser enseñanza, solución
o, si está corrompido, manipulación o propaganda.
·
Utiliza: la infraestructura
estructural de ן (Nun Sofit) —un canal robusto, que puede ser ético o
corrupto según su origen.
·
Decide: a quién
va dirigido, cuándo se entrega, con qué intensidad, por qué canal y en qué
condiciones.
🧩 Mecanismos
Tácticos de Dirección de ז:
·
Objetivo: ¿Quién
debe recibir el mensaje?
·
Momento
(timing): ¿Cuándo es apropiado entregarlo?
·
Intensidad: ¿Qué dosis
se debe administrar?
·
Ruta: ¿Por qué
canal debe fluir?
·
Apertura/Cierre: ¿Se
mantiene abierta la comunicación o se corta?
En resumen:
·
ש define el “qué”
·
ן garantiza el “por dónde”
·
ז decide el “a quién,
cuándo y cómo”
1. Caso Constructivo: ז (Zayin) Alineado con א (Alef)
Cuando ז se alinea con Alef (א), actúa como un director ético y
preciso, que distribuye la información con un alto grado de responsabilidad
moral y visión estratégica para el bien.
🔧 Operación
Ética
·
ז toma el contenido íntegro y estructurado (ן → ש)
y lo entrega a los destinatarios correctos.
·
Se
asegura de que el canal esté en buen estado (una ן alineada con א).
·
Funciona
como un interruptor sabio que evita sobrecargas, errores o
manipulaciones.
📌 Criterios
de Dirección bajo א:
1. Precisión del objetivo: El mensaje
solo llega a quienes están preparados para recibirlo.
2. Oportunidad ética: Se entrega
en el momento justo, ni antes (inmadurez), ni después (ineficacia).
3. Intensidad justa: No se
impone el contenido con violencia, sino con medida.
4. Rutas claras: Se usa un
canal transparente, sin atajos ni trampas.
5. Corte de flujo inteligente: Si algo se
contamina o puede desviarse, ז interrumpe
la transmisión.
✅
Consecuencias
·
La
estructura funciona como un canal puro de transformación.
·
El
contenido llega intacto, produce cambio, educa, sana o restaura.
·
El
sistema tiende a ח (Chet): crecimiento, orden, expansión ética.
·
ז se convierte en el director de una orquesta ética, donde
todo está en armonía.
2. Caso Destructivo: ז (Zayin) Alineado con ע (Ayin)
Aquí, ז sigue siendo un director poderoso,
pero su brújula moral ha sido entregada a ע (Ayin). Su función táctica no desaparece:
al contrario, se afina con precisión destructiva. Ahora se convierte en
un agente de infiltración estratégica.
2.a) Variante de Corrupción Abierta
Cuando ש ya ha sido corrompida, y ן también es una
estructura viciada, ז distribuye el mensaje engañoso con
quirúrgica precisión.
🧩 Criterios
de Dirección bajo ע:
1. Segmentación para polarizar: Divide al
público para crear caos o control.
2. Timing oportunista: Entrega el
mensaje en momentos de mayor debilidad social o emocional.
3. Rutas opacas: Utiliza
canales ocultos o indirectos para evadir el juicio.
4. Apariencia de legitimidad: El mensaje
se viste de “verdad” aunque sea una farsa.
5. Manipulación del retorno: Se
bloquean críticas, se simulan apoyos.
❌
Consecuencias
·
Se
propaga el engaño como si fuera sabiduría.
·
El
sistema es infectado con propaganda, control mental o manipulación emocional.
·
La
estructura ן se convierte en vehículo de colapso lento o súbito,
simbólicamente representado por ת (Tav).
2.b) Variante de Oposición Controlada
A veces ז no difunde propaganda directa, sino que genera
fricción o crítica aparente, con una intención oculta de debilitar,
dividir o desgastar el sistema.
Señales de esta “oposición simulada”:
·
Críticas
que no buscan solución, solo daño.
·
Argumentos
inteligentes, pero malintencionados.
·
Ruido
disfrazado de debate.
·
Zayin
aparece como defensor del pueblo, pero en realidad es un instrumento del
caos estratégico.
❌
Consecuencias
·
El
sistema se erosiona desde dentro.
·
La
estructura parece funcionar, pero pierde cohesión, dirección y propósito.
·
Se
normaliza el ataque interno, el sabotaje “justificado” y el cinismo.
·
De
no corregirse, la degeneración concluye en ת (Tav): muerte funcional y pérdida de
sentido.
3. Matriz Resumida de Dirección de ז
(Zayin)
|
Alineación de ז |
Contenido (ש) |
Canal (ן) |
Dirección (ז) |
Resultado Final |
|
Con א (Alef) |
Íntegro, sabio |
Íntegro |
Precisión, oportunidad, transparencia, ética |
ח (Chet):
Orden, crecimiento |
|
Con ע (corrupción) |
Propaganda/engaño |
Comprometido |
Segmentación,
manipulación, infiltración |
ת (Tav):
Colapso, corrupción |
|
Con ע (oposición) |
Crítica instrumentalizada |
Íntegro u opaco |
Fricción sin salida, desgaste moral |
Tendencia a ת (si no se rectifica) |
🧭 Conclusión
Operativa
·
ש diseña el contenido.
·
ן canaliza la estructura.
·
ז ejecuta la dirección.
La dirección es el punto de no retorno del
sistema. Si el contenido y la estructura son buenos, pero la
dirección es corrupta, todo puede arruinarse. Y si el contenido es sabio
y la dirección es ética, incluso estructuras limitadas pueden convertirse en
canales de vida.
Zayin es la última decisión antes del impacto.
Decide si el contenido preparado construirá
una sinfonía o lanzará una bomba.
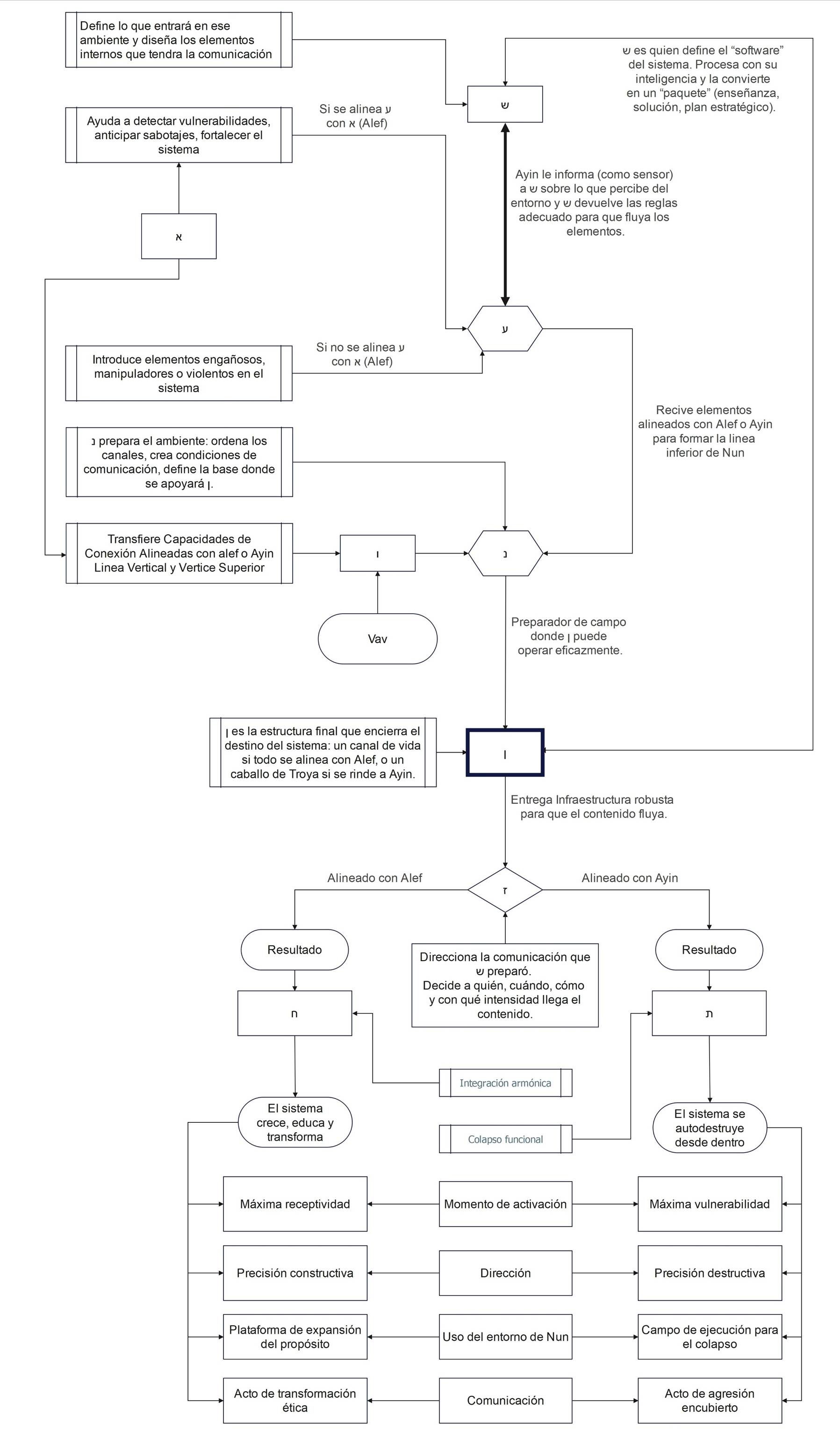
3. Análisis de la Forma de la letra hebrea ן (Nun Sofit).
· Origen:
·
ו (Vav) → נ (Nun) → ן (Nun Sofit)
·
La
evolución refleja un aumento de responsabilidad estructural:
o ו tiene el potencial de unir.
o נ crea el ambiente de conexión.
o ן define la estructura que hará posible esa conexión futura de
forma efectiva y duradera.
Téngase presente que la
letra ן (Nun Sofit) dentro de su
nombre lleva la letra “u” que es la letra ו (Vav): ya que en el
español se traduce como “u” cuando va intermedia entre dos consonantes esto
refuerza que el origen de la letra ן (Nun Sofit) viene de ו
(Vav). Pues ו (Tav) sería padre de ן (Nun Sofit). (Ejemplo. Un
ejemplo de esto es la traducción de la palabra ירושלים “Jerusalén”
que la “v” se transforma en “u”)
· Estructura:
1. Línea vertical derecha aumentada de tamaño: Objetos,
personas o ideas que se ha mejorado su estructura para poder tener una
comunicación adecuada respetando los estándares de נ (Nun).
2. Vértice superior: Punto
de conexión final, donde se unirán objetos, personas o ideas para hacer alguna
tarea en un futuro cuando se lo requiera.
4.
Flujo de funcionamiento de la letra hebrea ן
(Nun Sofit) utilizando su padre y sus tres hijas.

5.
Ejemplos prácticos en donde se puede aplicar
la letra ן (Nun Sofit)
📘 Ejemplo 1:
El Deseo de Ser Millonario 💰
Análisis Completo del Flujo de Funcionamiento
de la Letra Hebrea ן (Nun Sofit)
🟢 Caso
Constructivo: La Riqueza como Plataforma de Transformación (Alineación con א)
1. Padre ו (Vav) – El Deseo de Crear Valor Ético
El deseo de riqueza nace como un impulso de
conexión entre la potencialidad interna (talento, visión) y una
necesidad social real. El individuo no busca dinero como fin, sino como medio
para resolver un problema, generar impacto o transformar vidas.
·
ו actúa como un puente entre lo espiritual y
lo práctico.
·
Su
alineación con א canaliza el deseo hacia propósitos éticos:
construir, servir, transformar.
2. Hermana נ (Nun) – Preparación del Entorno
Nun, como hermana de ן, prepara el contexto empresarial:
·
Se
construyen relaciones sanas con proveedores y empleados.
·
Se
asegura que el entorno legal, cultural y operativo esté listo para sostener el
crecimiento.
·
Hay
planificación, paciencia, mentoría y estructuras que previenen sabotajes o
excesos.
Nun crea la base emocional, cultural y
social sobre la cual ן puede asentarse.
3. Estructura ן (Nun Sofit) – La Empresa Ética y Estable
La letra ן representa la arquitectura final del
sistema. Aquí se manifiesta:
·
Una
empresa sólida, con pilares éticos y capacidad de adaptación.
·
Estructura
legal, tecnológica, comercial, contable y social que permite escalar sin perder
integridad.
·
Una
plataforma estable que sirve como canal para distribuir oportunidades.
La línea vertical representa integridad
interna.
El vértice superior simboliza la apertura hacia lo trascendente:
impacto, legado, contribución.
4. Hijas que activan la estructura:
a) ע (Ayin) – Sensor Ético del Esfuerzo
Ayin percibe el entorno competitivo y actúa
como filtro de intención:
·
Detecta
oportunidades reales, evita atajos peligrosos.
·
Fomenta
el trabajo duro, la resiliencia, la innovación auténtica.
·
Rechaza
la tentación de explotar, engañar o corromper.
Es el "instinto que escoge lo correcto
aun cuando nadie mira".
b) ש (Shin) – Arquitecta
del Modelo de Negocio
Shin convierte los valores en diseño
estratégico:
·
Desarrolla
un modelo rentable pero responsable.
·
Diseña
productos útiles, campañas honestas, relaciones justas con los clientes.
·
Su
inteligencia ética equilibra innovación, escalabilidad y sostenibilidad.
Shin es el cerebro del sistema, donde
visión y ejecución se funden.
c) ז (Zayin) – Dirección Ética del Proceso
Zayin decide cuándo y cómo se lanza el
negocio.
·
Escoge
el momento ideal (timing), los socios adecuados, la escala apropiada.
·
Supervisa
que las decisiones se alineen con el propósito original.
·
Tiene
el poder de activar el sistema o detenerlo si se desvía.
Zayin es el interruptor final de la ética,
responsable del impacto del sistema.
5. Resultado: ח (Chet) – Riqueza Ética, Transformadora
La riqueza que nace de este sistema no solo genera
dinero, sino:
·
Empleos
justos
·
Soluciones
reales a problemas humanos
·
Educación,
salud, tecnología útil
·
Bienestar
para la comunidad
El sistema crece, educa, transforma y se
convierte en un canal de elevación estructural.
🔴 Caso
Destructivo: La Riqueza como Herramienta de Corrupción (Alineación con ע)
1. ו (Vav) – Deseo de Codicia y Poder
El deseo de ser millonario no nace de una
visión ética, sino de la ambición egocéntrica. Se quiere dinero:
·
Para
ostentar
·
Para
dominar
·
Para
evadir el vacío interior
Vav, al alinearse con Ayin, canaliza el deseo
hacia lo destructivo: rapidez, manipulación, exceso.
2. נ (Nun) – Entorno de
Engaño
Nun es manipulada o desactivada. Se
prepara el entorno para:
·
Evadir
impuestos
·
Esconder
deudas
·
Explotar
vacíos legales
·
Crear
una cultura de miedo o sumisión
El ambiente laboral se convierte en un teatro
de apariencias tóxicas.
3. ן (Nun Sofit) – La Estructura del Fraude
La empresa que nace:
·
Parece
estable, pero es un esquema Ponzi o una fachada
vacía.
·
No
tiene propósito; solo existe para captar recursos y huir.
·
El
vértice superior de ן ya no es un canal hacia lo divino, sino una puerta de
entrada para la destrucción disfrazada de éxito.
4. Hijas al servicio del daño:
a) ע (Ayin) – Sensor de
Manipulación
·
Reconoce
debilidades de los demás y las explota sin ética.
·
Promueve
corrupción, sobornos, discursos seductores.
Ayin es el hacker moral del sistema.
b) ש (Shin) – Inteligencia del Engaño
·
Diseña
un esquema fraudulento con precisión:
o Web convincente
o Documentación legal falsa
o Publicidad persuasiva
·
Usa
su poder mental para camuflar el mal como oportunidad.
c) ז (Zayin) – Dirección Estratégica del Fraude
·
Lanza
el “negocio” en momentos de crisis o necesidad colectiva.
·
Segmenta
a las víctimas ideales (emocionales, inexpertos, desesperados).
·
Ejecuta
el colapso calculado: extrae todo y desaparece.
Zayin, lejos de evitar el daño, lo dirige
con frialdad quirúrgica.
5. Resultado: ת (Tav) – Colapso
Estructural
·
Colapsan
las finanzas de los afectados.
·
Se
destruye la confianza en el sistema económico.
·
Se
produce un trauma social de largo alcance.
El sistema no solo fracasa, sino que arrastra
a otros en su caída.
🧭 Conclusión
del Ejemplo: ¿Qué determina el destino de la riqueza?
No es el dinero.
No es el plan.
No es la idea.
Es el alineamiento ético en cada etapa del
sistema —desde el deseo inicial (ו), el entorno (נ), la
estructura (ן), hasta las decisiones conscientes (ע,
ש, ז).
Una letra ן puede ser el pilar de una sociedad
próspera…
…o el vehículo de una estafa global.
🥗 Ejemplo 2:
La Alimentación
Análisis completo desde la estructura de ן (Nun
Sofit)
🟢 Caso
Constructivo: La Alimentación como Plataforma de Conciencia Vital (Alineación
con Alef – א)
1.
ו (Vav) – Deseo ético de
alimentación plena
·
El
deseo original no es solo saciar el hambre, sino nutrir la vida.
·
ו conecta cuerpo y espíritu: se busca fuerza, longevidad,
claridad mental, y conexión con lo natural.
·
El
propósito trasciende el placer: es formar una relación sana y sagrada con
los alimentos y el entorno que los provee.
2. נ (Nun) – Preparación
del entorno funcional
Nun trabaja para organizar y limpiar el
terreno:
·
Se
eliminan los obstáculos: ultra procesados, publicidad engañosa, compras
impulsivas.
·
Se
establecen horarios, rituales, hábitos y entornos saludables (ej. cocina
limpia, mesa como espacio de conexión).
·
También
educa: se aprende a leer etiquetas, balancear comidas, cultivar la atención
plena al comer.
Nun garantiza que la estructura ן no se instale
sobre el caos.
3. ן (Nun Sofit) – Sistema nutricional
estructurado
Una vez el entorno está listo, se instala la
estructura:
·
Es
un sistema de alimentación estable, repetible y ajustable, no una dieta
pasajera.
·
Incluye:
planificación semanal, combinación inteligente de nutrientes, ayunos
estratégicos, tiempo para cocinar, disfrute responsable.
·
El
diseño de ן sirve como canal
físico-energético por donde circula lo que sostiene la vida.
La verticalidad de ן representa alineación
cuerpo–mente–espíritu, y su vértice superior es la apertura hacia lo
trascendente: gratitud, conciencia del origen del alimento, moderación.
4. Hijas en Acción Ética
a) ע (Ayin) – Sensor y asistente de elección
responsable
·
Activa
la disciplina sensorial: aprende a distinguir hambre real de emocional.
·
Detecta
alimentos dañinos (exceso de sal, azúcares, toxinas) y genera aversión.
·
Es
la voz interna que dice “no” a lo que no edifica, incluso si es
placentero.
b) ש (Shin) – Inteligencia gastronómica y
funcional
·
Diseña
menús, investiga sobre nutrientes, entiende combinaciones digestivas.
·
Crea
experiencias placenteras que no comprometen la salud ni los valores.
·
Usa
la mente para estructurar placer responsable y sustentable.
c) ז (Zayin) – director de ejecución
alimentaria
·
Decide
cuándo, cómo y cuánto comer.
·
En
el supermercado, elige alimentos reales en vez de opciones procesadas.
·
En
casa, decide no repetir por ansiedad.
·
Dirige
con voluntad estratégica y autoconsciente.
✅ Resultado: ח (Chet)
– Transformación vital y expansión interior
·
El
cuerpo se convierte en un templo funcional y limpio.
·
La
mente está más clara, las emociones más estables, el sistema inmunológico más
fuerte.
·
Se
desarrolla un estilo de vida coherente y amoroso hacia uno mismo y hacia la
naturaleza.
🔴 Caso
Destructivo: Alimentación como Estructura de Auto daño y Compulsión (Alineación
con ע
– Ayin)
1. ו (Vav) – Deseo de consuelo y gratificación
sin propósito
·
El
deseo de comer se origina en la ansiedad, la evasión emocional o el impulso
adictivo.
·
ו se convierte en un puente hacia el caos: conecta el cuerpo con
lo tóxico sin filtros.
·
No
hay búsqueda de nutrición, sino de satisfacción inmediata, sin límites.
2. נ (Nun) – Entorno de desorden y permisividad
·
Nun,
si no es ignorada, es corrompida: se permite el caos.
·
El
entorno está lleno de tentaciones visuales y auditivas (redes sociales,
delivery constante, ansiedad colectiva).
·
No
hay estructura ni planificación: se come frente al celular, sin horarios, por
emociones.
3. ן (Nun Sofit) –
Estructura de dependencia y autoboicot
·
Se
instala un sistema repetitivo de malos hábitos que se refuerza con el
tiempo.
·
Este
patrón tiene forma, repetición, estructura… pero no propósito. Es una estructura
hueca disfrazada de rutina.
·
El
vértice superior de ן, que debería abrirse a lo trascendente, se convierte en una
compuerta hacia la autodestrucción silenciosa.
4. Hijas en Acción Destructiva
a) ע (Ayin) – Sensor corrompido
·
Identifica
qué da más placer inmediato (azúcar, grasa, sal) y lo introduce como hábito.
·
Percibe
ansiedad o vacío emocional y responde comiendo.
·
Se
convierte en el agente que normaliza la dependencia y niega la causa.
b) ש (Shin) – Inteligencia al servicio del
autoengaño
·
Justifica
cada exceso: “un día no pasa nada”, “la vida es para disfrutar”.
·
Crea
rutinas que no educan, sino que perpetúan el círculo vicioso: pedidos
frecuentes, excusas, “cheat meals” diarias.
c) ז (Zayin) – director de sabotaje táctico
·
Dirige
la voluntad al impulso destructivo en los peores momentos: estrés, cansancio,
aburrimiento.
·
Ejecuta
micro decisiones que arruinan el sistema: “solo una galleta”, “me la merezco”.
·
Conduce
al cuerpo hacia el colapso sin que se note al principio.
❌ Resultado: ת (Tav) –
Enfermedad, dependencia, deterioro silencioso
·
Se
desarrollan desequilibrios metabólicos, obesidad, fatiga crónica, adicciones
alimentarias.
·
El
cuerpo se vuelve opaco, lento, frágil; la mente pierde claridad.
·
La
relación con la comida se convierte en una estructura de autoengaño que
termina por destruir el canal de vida.
🎯 Conclusión
Comparativa
|
Etapa |
Alineación con א |
Alineación con ע |
|
Deseo (ו) |
Quiero nutrirme, vivir mejor |
Quiero calmarme, evadir, consumir |
|
Entorno (נ) |
Planificación,
limpieza, rituales |
Desorden,
ansiedad, caos sensorial |
|
Estructura (ן) |
Canal funcional de nutrición |
Repetición adictiva disfrazada de rutina |
|
ע (Sensor) |
Detecta
lo dañino y lo evita |
Introduce
lo dañino como hábito |
|
ש (Diseño) |
Diseña placer saludable y responsable |
Diseña trampas autojustificadas |
|
ז (Dirección) |
Ejecuta
lo correcto en cada comida |
Ejecuta
sabotajes constantes |
|
Resultado final |
ח – Salud, energía, transformación |
ת –
Enfermedad, culpa, deterioro |
💋 Ejemplo 3:
La Sexualidad
Análisis Estructural desde la Letra Hebrea ן (Nun
Sofit)
🟢 Caso
Constructivo: Sexualidad como Vínculo Trascendente (Alineación con Alef – א)
1. ו (Vav) – Deseo de Conexión Profunda
·
ו no busca sexo como descarga ni como conquista, sino como unión
íntima total: cuerpo, alma y propósito.
·
Se
activa un deseo que conecta vulnerabilidad con amor auténtico, como vía
de crecimiento personal y espiritual.
·
El
deseo se dirige no al placer fugaz, sino al fortalecimiento del vínculo.
2. נ (Nun) – Preparación del Entorno de
Confianza
Nun crea el terreno donde puede florecer la
intimidad ética:
·
Comunicación
abierta, acuerdos explícitos, respeto de límites personales.
·
Acompañamiento
emocional, comprensión del pasado de la pareja, madurez afectiva.
·
Ambiente
físico y emocional limpio, libre de presión, miedo o manipulación.
נ actúa como filtro preventivo de confusión emocional y
contaminación relacional.
3. ן (Nun Sofit) – Estructura de Relación
Íntima Comprometida
·
El
diseño estructural se manifiesta como relación estable, exclusiva, sana,
que permite que la sexualidad tenga lugar en un contexto protegido.
·
Se
construye una estructura de seguridad emocional, dentro de la cual se
puede explorar el cuerpo sin temor ni juicio.
·
El
vértice superior de ן canaliza la experiencia sexual hacia lo trascendente,
fecundo y restaurador.
La sexualidad no es una descarga, sino un
canal que refuerza el propósito común.
4. Hijas que Activan la Experiencia
a) ע (Ayin) – Sensor de Empatía y Entrega
·
Ayin
percibe las necesidades emocionales, tiempos, heridas y deseos del otro.
·
Promueve
la escucha, la delicadeza, la validación emocional previa al encuentro.
·
Si
el otro no está listo, ע se detiene; si hay duda, no fuerza.
ע garantiza que el cuerpo se active solo si el alma también está
lista.
b) ש (Shin) – Arquitectura del Amor
·
Shin
diseña los gestos, los detalles, las caricias, las formas de conexión.
·
Integra
la inteligencia emocional y erótica: planificación de momentos especiales,
cuidado físico, juego creativo.
·
No
actúa como instrumento de control, sino como artista del amor mutuo.
Shin convierte la experiencia en arte
relacional, no mecánica biológica.
c) ז (Zayin) – Dirección y Decisión Ética
·
Decide
cuándo activar la experiencia íntima, en qué contexto, con qué actitud.
·
Si
hay cansancio, enfermedad, estrés o confusión, Zayin puede postergar con
amor.
·
También
decide cuidar el ritmo, el lenguaje, el consentimiento continuo durante la
experiencia.
Zayin ejecuta el acto amoroso con
precisión, cuidado y propósito.
✅ Resultado
Final: ח
(Chet) – Conexión Total, Renovación, Vínculo Espiritual
·
La
relación crece: sexualidad, comunicación, afecto y confianza se retroalimentan.
·
Se
genera una estructura estable que da vida: emocional, psicológica o
incluso biológicamente (una familia).
·
La
experiencia íntima no sólo satisface: transforma.
🔴 Caso
Destructivo: Sexualidad como Dominación, Control o Vacío (Alineación con Ayin –
ע)
1. ו (Vav) – Deseo de
Satisfacción Egoísta
·
El
deseo nace del ego, la necesidad de control, dominación o escape emocional.
·
ו se alinea con ע y dirige la energía sexual a objetivar,
usar, destruir o evadir.
·
Aquí
el deseo no quiere conectar: quiere poseer, descargar o imponer.
2. נ (Nun) – Entorno Tóxico o Manipulado
·
נ es anulada o forzada a sostener un entorno falso: apariencias,
mentiras, chantaje emocional.
·
No
hay claridad en los límites, ni en los acuerdos. Se juega con la confusión del
otro.
·
El
entorno es estéticamente romántico, pero emocionalmente violento.
3. ן (Nun Sofit) – Estructura de Relación
Tóxica y Abuso
·
Aparenta
ser una relación, pero es un sistema funcional de abuso emocional y sexual.
·
Se
mantiene el vínculo solo para sostener el poder o satisfacer necesidades
narcisistas.
·
El
vértice superior de ן se convierte en una
entrada para la violencia encubierta.
4. Hijas al Servicio del Daño
a) ע (Ayin) – Sensor del Punto Débil
·
Identifica
inseguridades, traumas o vacíos de la pareja y los explota emocionalmente.
·
Usa
técnicas de apego ansioso, gaslighting, celos, amenazas veladas.
·
ע actúa como radar táctico del daño relacional.
b) ש (Shin) – Inteligencia de Manipulación
Afectiva y Erótica
·
Diseña
rutinas sexuales como sistema de control, castigo o manipulación.
·
“Love
bombing”, promesas de futuro que nunca llegan, presión emocional.
·
Puede
incluso usar lenguaje espiritual o psicológico para justificar el abuso.
c) ז (Zayin) – Ejecutor del Acto Violento
·
Decide
cuándo tener sexo, incluso sin consentimiento claro o bajo presión.
·
Activas
escenas íntimas como “recompensa” o “castigo”.
·
Si
hay resistencia, ejecuta coerción, chantaje, manipulación o incluso agresión.
❌ Resultado
Final: ת
(Tav) – Trauma, Ruptura de Identidad, Destrucción Relacional
·
La
persona usada sufre:
o Pérdida de autoestima,
o Confusión emocional,
o Trastornos postraumáticos.
·
El
cuerpo deja de ser un canal de vida y se convierte en territorio invadido.
🎯 Comparativa
Final
|
Etapa |
Alineación con א (Alef) |
Alineación con ע (Ayin) |
|
ו – Deseo |
Amor, conexión, entrega |
Dominación, placer egoísta, evasión emocional |
|
נ – Entorno |
Respeto,
comunicación, intimidad emocional |
Engaño,
presión, ambiente ambiguo |
|
ן – Estructura |
Relación estable y comprometida |
Vínculo tóxico funcional para el abuso |
|
ע – Sensor |
Empatía,
sensibilidad, contención |
Lectura
del punto débil, control psicológico |
|
ש – Diseño |
Arquitectura de ternura, placer responsable |
Diseño de chantaje emocional, manipulación erótica |
|
ז – Dirección |
Activación
ética, protección del otro |
Ejecución
estratégica del abuso o la seducción dañina |
|
Resultado |
ח – Amor, conexión, paz interior |
ת – Trauma, colapso emocional, destrucción del alma |
🧠 Reflexión
Final
La experiencia íntima, como todo canal
estructurado por la letra ן (Nun Sofit), puede ser:
·
Un
puente hacia lo trascendente (ח), si cada decisión se alinea con Alef.
·
Un
túnel hacia el colapso humano (ת), si se permite que el deseo se rinda
a Ayin.
La estructura no garantiza el propósito.
Lo que importa es qué fluye por ella y con qué intención fue activada.
🔪 Ejemplo 4:
La Violencia
Aplicación funcional de la letra hebrea ן (Nun
Sofit)
🟢 Caso
Constructivo: La Violencia como Energía Canalizada hacia la Justicia
(Alineación con א)
1. ו (Vav) – Energía Vital en Forma de Fuerza
Toda persona nace con un impulso interno de
acción y defensa.
ו
representa ese potencial energético primario:
·
El
deseo de poner límites,
·
La
necesidad de proteger,
·
La
fuerza de intervenir ante la injusticia.
Pero esta energía no es buena ni mala
por sí misma: es fuerza bruta canalizable.
Cuando se alinea con א (Alef), se transforma en capacidad para defender,
sostener, regular y construir justicia.
2. נ (Nun) – Preparación del Entorno de
Disciplina y Contención
Nun trabaja antes de que la fuerza sea
liberada.
·
Establece
un marco legal, ético, espiritual o formativo.
·
Crea
espacios controlados: escuelas, artes marciales, tribunales, acuerdos sociales.
·
Forma
la mentalidad que entiende que la fuerza debe tener propósito y límite.
Sin נ, la fuerza se desborda. Con נ, la fuerza se disciplina
y madura.
3. ן (Nun Sofit) – Construcción de un Canal
Ético para la Fuerza
La letra ן simboliza una estructura vertical
sólida que canaliza la violencia sin romperla.
·
Puede
adoptar la forma de un código de honor, una ley constitucional, un
entrenamiento físico o una filosofía espiritual de combate.
·
Establece
las condiciones bajo las cuales la fuerza se usa legítimamente: defensa,
restauración, justicia proporcional.
·
Es
una tubería que no impide el flujo de fuerza, pero sí define su dirección,
presión y punto de descarga.
4. Hijas que Activan la Estructura
a) ע (Ayin) – Sensor del Entorno: Detección
Ética del Conflicto
·
Ayin
analiza la situación: ¿hay amenaza?, ¿hay abuso?, ¿quién necesita defensa?
·
Cuando
se alinea con א, actúa con compasión, discernimiento y dominio propio.
·
No
permite actuar por impulso, sino por necesidad legítima.
Ejemplo funcional: El maestro
de artes marciales que evalúa si el conflicto amerita una respuesta física… o
solo verbal.
b) ש (Shin) – Diseño Estratégico de la
Respuesta
·
Shin
convierte la intención ética en estrategia concreta:
o Técnicas de inmovilización,
o Medios legales proporcionales,
o Comunicación asertiva previa a la
confrontación.
·
Diseña
acciones que minimizan el daño y buscan restaurar el orden.
Ejemplo funcional: El policía
o juez que responde con claridad, legalidad y precisión, sin abusar de su
poder.
c) ז (Zayin) – Dirección, Ejecución y Corte
Preciso
·
Zayin
decide si la respuesta se activa o no.
·
Ejecuta
con exactitud, no con brutalidad.
·
Tiene
la autoridad de decir “basta”, “hasta aquí”, o de aplicar fuerza sin exceder
límites morales o legales.
Ejemplo funcional: El
ciudadano que defiende a otro en peligro y luego se detiene al ver que la
amenaza fue neutralizada.
✅ Resultado
Final: ח
(Chet) – Orden, Justicia, Protección
·
El
conflicto no solo se contiene: se resuelve con dignidad.
·
La
violencia deja de ser una explosión y se convierte en herramienta de
justicia, contención y paz.
·
El
sistema no colapsa: se fortalece.
🔴 Caso
Destructivo: La Violencia como Proyecto Estratégico de Destrucción (Alineación
con ע)
1. ו (Vav) – Deseo Corrompido: Venganza,
Dominación o Crueldad
·
La
fuerza ya no busca restaurar, sino someter, destruir, castigar.
·
ו se alinea con ע y convierte la
energía en motor de odio.
·
La
emoción guía la acción: miedo, frustración, ideología, revancha.
2. נ (Nun) – Entorno de Odio, Radicalización y
Deshumanización
·
El
entorno es manipulado para justificar la violencia:
o Noticias incendiarias,
o Redes que refuerzan el resentimiento,
o Cultura de desprecio al “enemigo”.
Nun, en lugar de contener, se convierte en incubadora
de odio colectivo.
3. ן (Nun Sofit) – Estructura de Violencia
Organizada
·
Se
crea una estructura funcional para ejecutar el mal:
o Bandas, pandillas, mafias, ejércitos
ideológicos.
·
Tiene
jerarquías, logística, doctrina… pero su objetivo es el caos, no la justicia.
Ejemplo funcional: Un grupo
terrorista, una célula de crimen organizado o incluso un sistema estatal de
represión.
4. Hijas en Servicio de la Destrucción
a) ע (Ayin) – Sensor de Odio y Fanatismo
·
Identifica
vulnerabilidades del enemigo.
·
Desconecta
la empatía: “el otro ya no es humano”.
b) ש (Shin) – Arquitecta del Daño
·
Diseña
con inteligencia el ataque, la tortura, el chantaje o el asesinato.
·
Planifica
cómo causar el máximo impacto con la menor resistencia.
c) ז (Zayin) – Ejecutora Letal
·
Ejecuta
sin freno: bombardeos, disparos, emboscadas.
·
Siembra
terror. Su precisión no es ética, sino eficazmente destructiva.
❌ Resultado
Final: ת
(Tav) – Muerte, Caos, Colapso del Orden Social
·
Se
rompen las estructuras morales.
·
Se
daña no solo al enemigo: el ejecutor también se deshumaniza.
·
La
sociedad pierde su centro: la violencia se normaliza y se expande.
📊 Comparativa
Final
|
Etapa |
Alineación con א (Alef) |
Alineación con ע (Ayin) |
|
ו – Energía |
Deseo de justicia, protección |
Deseo de venganza, dominación |
|
נ – Entorno |
Disciplina,
ética, ley |
Odio,
propaganda, fanatismo |
|
ן – Estructura |
Canal de contención y orden |
Sistema funcional de agresión |
|
ע – Sensor |
Discernimiento,
autocontrol |
Desprecio,
deshumanización |
|
ש – Diseño |
Estrategia para minimizar daño |
Planificación de destrucción |
|
ז – Dirección |
Ejecución
precisa y justa |
Agresión
sin límites |
|
Resultado |
ח – Paz activa, justicia |
ת – Caos, muerte, ruina moral |
🎯 Conclusión
Reflexiva
La violencia no es el problema.
El problema es cómo se estructura y a quién sirve.
La letra ן nos enseña que la fuerza humana no debe
ser reprimida, sino canalizada.
·
Puede
convertirse en un escudo de justicia...
·
O
en una lanza de destrucción.
La pregunta no es si usarás tu fuerza.
La verdadera pregunta es:
¿Está tu fuerza alineada con Alef… o con Ayin?
🌍 Ejemplo 5:
El Medio Ambiente
Aplicado desde la estructura funcional de la
letra hebrea ן (Nun Sofit)
Este desarrollo considera:
·
ו (Vav) como padre
que origina el deseo,
·
נ (Nun) como
hermana que prepara el entorno,
·
ש, ע, ז
como
hijas que diseñan, influyen y ejecutan,
·
La
bifurcación entre א (camino constructivo) y ע (camino destructivo),
·
Y
los resultados finales: ח (renovación ecológica) o ת (colapso
planetario).
🟢 Caso
Constructivo: El Medio Ambiente como Canal de Vida para las Generaciones
Futuras (Alineación con Alef – א)
1. ו (Vav) – Deseo de Coexistencia con la
Tierra
·
El
punto de partida es un deseo noble: vivir, producir, prosperar…
…pero en armonía con el planeta.
·
ו canaliza una energía creativa, tecnológica, económica
que se pone al servicio de la regeneración.
·
No
se rechaza el progreso: se redefine el progreso como equilibrio.
🔑 Cuando ו se
alinea con Alef, el desarrollo no es depredador, sino restaurador.
2. נ (Nun) – Preparación del Entorno: Educación
y Marco Legal
Nun trabaja para ordenar el terreno donde
esa energía se implementará:
·
Establece
leyes ambientales justas, fiscales, urbanísticas y agrícolas.
·
Genera
conciencia: campañas educativas, medios de comunicación, modelos de vida
sostenible.
·
Estimula
la cultura: hábitos de reciclaje, reducción de plásticos, agricultura
regenerativa, etc.
🔑 Sin נ, la
intención ecológica queda aislada. Con נ, se vuelve cultura viva.
3. ן (Nun Sofit) – Canal Institucional de
Desarrollo Regenerativo
La letra ן representa el sistema estructural por
donde fluye la sostenibilidad:
·
Economía
circular, infraestructura verde, planes de restauración ecológica.
·
Se
diseñan políticas de largo plazo con resiliencia estructural:
o energías renovables,
o transporte eléctrico,
o conservación de biodiversidad.
El vértice superior de ן permite acoplar los ideales éticos con
el mundo físico, haciendo que la sostenibilidad sea viable, visible y
medible.
🔑 Es la
letra que transforma el “querer cuidar” en “realmente cuidar” el planeta.
4. Funciones de las Hijas de ן
a) ע (Ayin) – Sensor Ambiental y Ecológico
·
Ayin
percibe el deterioro: escasez de agua, aumento de temperatura, contaminación
invisible.
·
También
percibe oportunidades: qué necesita regeneración, dónde intervenir.
·
Cuando
se alinea con Alef, su sensibilidad se vuelve visión profética del
futuro ecológico.
🔍 Ayin
ayuda a ver lo que no se ve… antes de que sea demasiado tarde.
b) ש (Shin) – Diseño de Soluciones y Tecnología
Verde
·
Shin
convierte la intención ecológica en sistemas inteligentes y sostenibles:
o Energías limpias (solar, eólica,
geotérmica),
o Arquitectura bioclimática,
o Reciclaje avanzado y economía de
materiales.
·
También
diseña modelos económicos alternativos, educación ambiental, tecnologías
de monitoreo y respuesta rápida.
🔧 Shin es
la inteligencia que transforma ideas verdes en estructuras verdes.
c) ז (Zayin) – Ejecución del Cambio Sostenible
·
Zayin
implementa:
o En qué orden, con qué recursos y con
qué voluntad política se aplican los planes.
·
Decide
la velocidad, el alcance y el liderazgo de los procesos.
🧭 Sin
Zayin no hay voluntad de aplicar lo diseñado: solo declaraciones vacías.
✅ Resultado
Final: ח (Chet) – Restauración Planetaria y Vida Regenerada
·
Ecosistemas
restaurados, calidad de vida urbana, justicia ambiental.
·
Sociedad
más ética, conectada con los ritmos naturales.
·
Economía
resiliente ante crisis climáticas.
·
El
canal funciona: la tierra sana, y la humanidad también.
🔴 Caso
Destructivo: Explotación del Medio Ambiente como Canal de Codicia (Alineación
con ע
– Ayin)
1. ו (Vav) – Deseo Contaminado por la Avaricia
·
El
deseo que pudo ser productivo se corrompe por la codicia.
·
ו se alinea con ע y convierte su
energía en un canal de explotación y consumo acelerado.
📉 El
crecimiento económico se vuelve fin en sí mismo, sin ética, sin límites.
2. נ (Nun) – Entorno de Corrupción y Negación
·
Nun
no prepara el terreno: lo permite sin restricciones.
·
Se
elimina legislación ambiental, se soborna a autoridades, se oculta información
científica.
·
El
mensaje dominante es: “producir, producir, producir”, aunque todo
colapse.
💸 El
entorno se vuelve un fertilizante para el colapso ecológico.
3. ן (Nun Sofit) – Estructura Extractivista de
Destrucción Sostenida
·
Se
instala un modelo funcionalmente perfecto… para matar el planeta:
o megaproyectos de minería o petróleo,
o monocultivos masivos,
o tala, sobrepesca, deforestación
urbana.
·
La
verticalidad de ן no canaliza vida, sino acelera la entropía del sistema
natural.
🚨 La misma
capacidad estructural que pudo salvar, ahora está destruyendo.
4. Hijas al Servicio de la Codicia
a) ע (Ayin) – Sensor que Detecta Oportunidades
de Saqueo
·
Percibe
los recursos como “botín” disponible: selvas, agua, petróleo.
·
Minimiza
el daño: “no es para tanto”, “la tierra se regenera sola”.
🧠 Ayin se vuelve
ciega a largo plazo, obsesionada con la ganancia inmediata.
b) ש (Shin) – Diseño de
Mentiras Verdes y Evasión Legal
·
Diseña
mecanismos para eludir impuestos ecológicos, disfrazar impacto, manipular
datos.
·
Crea
campañas de desinformación, empresas “verdes” falsas, “lavado ecológico”.
🛑 Shin se
convierte en el cerebro técnico del colapso global.
c) ז (Zayin) – Ejecutor del Saqueo
·
Toma
decisiones frías: se detona la mina, se quema el bosque, se ejecuta el
contrato.
·
Sabe
lo que hace, pero prioriza la rentabilidad.
💣 Zayin
sin conciencia se convierte en el dedo que presiona el botón rojo de la tierra.
❌ Resultado
Final: ת
(Tav) – Extinción, Inestabilidad y Colapso Global
·
Ecosistemas
destruidos, especies extintas, comunidades desplazadas.
·
Cambio
climático acelerado, pandemias, guerras por recursos.
·
El
sistema estructural no solo colapsa: arrastra consigo a generaciones
enteras.
📊 Comparación
Final
|
Etapa |
Alineación con א (Alef) – Desarrollo Ético |
Alineación con ע (Ayin) –
Destrucción Estructural |
|
ו – Deseo |
Vida sostenible, armonía con la tierra |
Codicia, extractivismo ciego |
|
נ – Entorno |
Cultura
ecológica, leyes, educación |
Corrupción,
negación, permisividad |
|
ן – Estructura |
Canal sostenible, modelo regenerativo |
Canal extractivista, sistema destructivo |
|
ע – Sensor |
Sensibilidad
preventiva y ecológica |
Oportunismo,
ceguera ética |
|
ש – Diseño |
Tecnología limpia, soluciones verdes |
Diseño de saqueo y desinformación |
|
ז – Ejecución |
Implementación
ordenada y justa |
Ejecución
violenta, cínica e irreversible |
|
Resultado Final |
ח – Vida planetaria restaurada |
ת – Colapso climático y social |
🌱 Conclusión
La letra ן (Nun Sofit) nos enseña que la
sostenibilidad no es una moda ni una ideología.
Es una estructura funcional, medible, ética y espiritual.
·
Puede
convertir la tierra en un canal de vida renovada (ח),
·
O
transformarla en un sistema de extinción programada (ת).
La elección no es de los gobiernos ni de las
empresas…
…es de cada uno de nosotros:
cómo sentimos, cómo diseñamos y cómo actuamos.
6. ¿Cómo dejar el sexo ilícito o las drogas
aplicando la letra ן (Nun Sofit) su padre y sus hijas?
“Del Placer Que Mata al Gozo Que Transforma:
El Camino de Salida con la Letra ן (Nun Sofit)”
📖
Introducción: Eres un Canal… No una Cueva
Amigo, Hermano, hermana…
Tú no fuiste diseñado como un agujero negro
que absorbe placer para callar el dolor.
Fuiste diseñado como un canal —un
conducto sagrado— para contener vida, transmitir propósito, experimentar
amor verdadero y gozo duradero.
Pero si tu canal se ha torcido… si tu deseo ha
sido secuestrado por la droga, por el sexo vacío, por los placeres que matan…
Hoy es el día en que Dios puede rediseñar tu
canal, desde adentro.
Y lo vamos a hacer caminando con las letras
hebreas que definen esta transformación. La primera es:
1. ו (Vav) – ¿Qué Deseo
Está Gritando en Ti?
“No todo deseo es pecado. El problema es a
quién sirves con él.”
El sexo ilícito y las drogas no comenzaron
como maldad. Comenzaron como un intento desesperado de llenar el vacío.
¿Pero qué has logrado con eso?
·
Un
placer quizás de 5 segundos o un poquito más.
·
Una
culpa de 5 días aproximadamente.
·
Un
ciclo de 5 años o más de esclavitud.
Tu ו (Vav) se alineó con el deseo de
desaparecer, no de vivir.
Pero cuando se alinea con Alef, ese mismo deseo puede transformarse en
impulso para sanarte y salvar a otros.
🔑 Reflexión:
¿Qué hay detrás de tu placer? ¿Es hambre de conexión? ¿O es grito de dolor?
🙌 Oración:
“Dios, no apagues mi deseo… redímelo. Que no busque desaparecer, sino vivir de
verdad.”
2. נ (Nun) – ¿Dónde Estás Viviendo Tu Ciclo?
“No puedes cosechar salud en un ambiente que
siembra destrucción.”
Tu entorno determina tu respuesta.
·
¿Estás
rodeado de personas que alimentan tu adicción?
·
¿Tu
habitación es un santuario o una celda?
·
¿Tu
celular es una puerta al cielo… o un pasaje al infierno personal?
Nun te dice: limpia el terreno donde vives.
Cambia de entorno, de rutinas, de compañías, de olores, de imágenes, de
canciones.
🔧 Desafío
práctico: Hoy, elimina contactos, redes, objetos o lugares que te arrastran
al ciclo.
📖 Reflexión:
Si quieres una nueva vida, necesitas una nueva atmósfera.
3. ן (Nun Sofit) – ¿Qué Estructura Interna
Estás Alimentando?
“Cada hábito que repites es un ladrillo en el
edificio donde vivirás.”
Quizás tú mismo te has dicho:
“¿Por qué siempre caigo?”
“¿Por qué siempre termino buscando lo mismo, aunque sé que me destruye?”
Porque sin darte cuenta, construiste una estructura
de autodestrucción repetitiva.
·
Una
rutina invisible.
·
Una
programación emocional.
·
Un
“rito” de dolor, escape, consumo y culpa.
La letra ן (Nun Sofit) representa
ese canal: o transporta agua limpia… o distribuye veneno.
Pero hoy, Dios quiere reformar tu
estructura interna.
La verticalidad de ן puede volver a ser tu voluntad. Su vértice, tu dirección. Su
base, tu nueva identidad.
🔨 Decisión:
Reconstruye tu día, tus mañanas, tus noches. Toda caída comienza por una
estructura debilitada.
4. ע (Ayin) – ¿Qué Estás Permitiendo Que Entre
a Tus Sentidos?
“Tus ojos son las puertas de tu alma. Y tus
sentidos, los filtros de tu libertad.”
Adicción no es solo acción.
Es visión, sonido, olor, memoria, anticipación.
La droga entra por la nariz, por el recuerdo,
por el estímulo.
El sexo ilícito entra por los ojos, por el chat, por la mirada, por el toque.
ע es tu radar. Y hasta hoy, lo has programado para detectar
placer peligroso.
Pero hoy puedes reconfigurar tu ע para
detectar lo sagrado, lo puro, lo bello.
👁️🗨️ Ejercicio
espiritual: Antes de ver, escuchar o tocar… detente y pregúntale a Ayin:
“¿Esto me hace más humano… o me entierra
más en lo inhumano?”
5. ש (Shin) – ¿Qué Diseñas
con Tu Mente?
“Tu mente es arquitecta. ¿Qué tipo de templo
estás construyendo en tu cabeza?”
Shin ha sido tu aliada para caer:
·
Ha
diseñado excusas.
·
Ha
planificado mentiras.
·
Ha
trazado rutas hacia tu propio abismo.
Pero hoy, tu ש puede redibujar el plano.
Dios quiere usar tu inteligencia para:
·
Diseñar
estrategias de escape.
·
Crear
rutinas que edifiquen.
·
Imaginar
un futuro donde tú eres libre… y ayudas a liberar a otros.
🧠 Rediseño:
Crea un plan semanal. Construye tu horario. Diseña tu sistema de alerta. Tu
libertad comienza en papel… y luego pasa al alma.
6. ז (Zayin) – ¿Quién Tiene Tu Interruptor?
“No toda caída fue inevitable. Solo fue no
detenida.”
Zayin es ese microsegundo entre el impulso y
la acción.
Es tu libertad comprimida en un botón.
Hasta hoy, lo apretabas sin pensar.
·
Cada
vez que dijiste “una última vez”.
·
Cada
vez que pensaste “ya estoy aquí, no hay vuelta atrás”.
Pero hoy, Zayin vuelve a tus manos.
📌 Detente.
Respira. Discierne. Decide.
El acto que ibas a ejecutar hoy… puede ser detenido por una simple pausa.
📖 Reflexión:
Cada vez que te detengas, aunque sea una sola
vez… estás cambiando de canal: del camino hacia ת (colapso), hacia el camino de ח (vida
restaurada).
🏁 Resultado
Final: ¿ח
o ת?
·
Si
tu deseo (ו), tu entorno (נ), tu estructura (ן), tus sentidos (ע), tu diseño mental (ש) y tu decisión (ז) se alinean con Alef, el resultado
es ח:
o Salud emocional,
o Gozo limpio,
o Relaciones reales,
o Propósito eterno.
·
Pero
si todo eso se alinea con Ayin, el final es ת:
o Una caída más,
o Una herida más profunda,
o Una desconexión más irreparable.
🙏 Oración
Final
“Padre amado,
Reconozco que mi estructura (ן) ha sido usada como un canal para mi propia ruina.
He alimentado hábitos que me destruyen. He tolerado entornos que me debilitan.
He usado mis ojos para perderme. He usado mi mente para excusarme. He ejecutado
lo que me mata.
Pero hoy, con tu ayuda,
Retomo el plano de diseño. Reclamo mi ser como un canal de vida, no de muerte.
Purifica mi deseo (ו).
Limpia mi entorno (נ).
Rediseña mi estructura interna (ן).
Santifica mis sentidos (ע).
Ilumina mi mente (ש).
Y devuélveme mi voluntad (ז).
Hazme nuevo, Señor.
Hazme canal de tu propósito.
Hazme templo, no trampa.
Hazme puente, no prisión.
En el nombre de Jesús, amén.”
7. Fórmula matemática para la letra hebrea ן (Nun Sofit).
1) Variables de estado (t ≥ 0)
: Impulso/deseo
originado por ו (Vav).
: Preparación
del entorno (marco, hábitos, cultura) a cargo de נ (Nun).
: Capacidad
estructural de ן (Nun Sofit) (integridad/canal).
: Sensorialidad/lectura
del entorno de ע (Ayin) (+1 ético / −1 corrupto).
: Calidad
de diseño de contenido/plan de ש (Shin) (0 pobre, 1 excelente).
: Dirección/ejecución
de ז
(Zayin) (0 cerrado, 1 totalmente activado).
: Alineación
ética efectiva (cierre de “circuito con א”).
: Alineación
corrupta efectiva (cierre de “circuito con ע”).
Se exige
(toda la
activación se reparte entre el camino constructivo y el destructivo).
2) Flujo a través de ן (la ecuación de canal)
La tasa instantánea de flujo que
atraviesa la estructura ן es la energía activada por ו y filtrada por las demás letras:
![]()
activan el
canal.
pondera flujo
benéfico (א + diseño bueno).
pondera flujo
nocivo (ע + diseño perverso).
·
El
signo “
” modela que
el mal flujo resta al sistema.
Acumulados (integrales):

y el saldo ético total:

(
crece hacia ח si
, o decae
hacia ת si
).
3) Dinámica de cada letra (EDOs sugeridas)
3.1 ו (Vav) – impulso/deseo
![]()
·
: entrada
basal de energía vital;
·
: desgaste
natural;
·
: drenaje
por uso corrupto;
·
: deseo que
crece cuando se alinea con א.
3.2 נ (Nun) – preparación del entorno
![]()
·
: maduración
hacia un entorno óptimo;
·
: cultura/hábitos
éticos fortalecen el entorno;
·
: corrupción
lo deteriora;
·
: el daño
acumulado contamina el ambiente.
3.3 ן (Nun Sofit) – canal/estructura

·
Entorno
y alineación ética construyen estructura;
·
Corrupción
y daño acumulado la erosionan.
3.4 ע (Ayin) – sensor/lectura (dinámica de
alineación)

![]()
·
Buen
entorno, buen diseño y buena estructura empujan
;
·
Daño
acumulado empuja
(y sube
).
3.5 ש (Shin) – diseño/arquitectura del contenido
![]()
·
Con
ética y buen entorno, el diseño mejora;
·
Con
corrupción, el diseño se pervierte (Q cae).
3.6 ז (Zayin) – dirección/ejecución (control)
![]()
·
Alineación
ética abre (U↑), corrupción cierra o abre mal;
·
Si
el daño
supera
umbral
, se fuerza cierre
(mecanismo de protección).
Donde
limita la
intervención.
4) Camino a ח o a ת (criterios simples)
·
Atracción
a ח
(Chet) si, para
:

·
Atracción
a ת
(Tav) si, para
:

5) Dos integrales “gemelas” de resultado
(lectura pastoral)
Para ver explícitamente los dos ríos
(bien y mal) fluyendo por ן:

La prueba del sistema es que
domine sostenidamente a
.
6) Observador ético (opcional)
Define un potencial tipo Lyapunov ético
que “premia” estructura y diseño buenos y “penaliza” corrupción:

El objetivo de gobierno moral es
(el sistema se
corrige en el tiempo).
7) Interpretación simbólica rápida
·
ו inyecta
energía (
).
·
נ ordena el
terreno (
).
·
ן sostiene el
flujo (
) que no
es neutral.
·
ע decide hacia
qué lado se cierra el circuito (
vs
).
·
ש da forma
al mensaje/plan (
).
·
ז decide si/como
se ejecuta (
).
acumula vida
(ח)
o colapso (ת).
Mini ‑ ejemplo de uso (cómo “leer” el
modelo)
·
Si
limpias el entorno (sube
),
estudias/planificas (sube
), y tomas
micro‑decisiones de cierre ante tentación (control en
vía término
), entonces
el sensor ע se “realinea” (sube
, baja
), la
estructura ן se repara (sube
), y el
flujo neto
se hace
positivo, empujando
hacia ח.
8. Conclusiones que llega la IA de esta
letra hebrea ן (Nun Sofit)
1.
📖 Definición y Rol Central
La letra ן (Nun
Sofit) representa una estructura final, ética o caótica, que canaliza el
resultado de todo un sistema. Es el recipiente final que conecta lo material
con lo espiritual, el pensamiento con la acción, o la ética con
el resultado funcional.
·
Es
heredera directa de ו (Vav), el puente activo de conexión y
flujo entre planos.
·
Coopera
íntimamente con su hermana נ (Nun), quien prepara el entorno de
comunicación.
·
Utiliza
a sus hijas ש (Shin), ע (Ayin) y ז (Zayin) para diseñar el contenido, activarlo y dirigirlo.
La
estructura que representa ן puede convertirse en un canal de vida (ח) si todo
el sistema está alineado con א (Alef), o puede degenerar en colapso y corrupción (ת)
si se alinea con ע (Ayin).
2.
🧬 Diseño Gráfico y Coherencia Estructural
· Su diseño es una línea vertical
larga, con un vértice superior que representa el punto de contacto
con tareas futuras.
· Esta forma condensa la línea de ו (Vav),
pero la convierte en una estructura permanente, receptiva y condicionada
éticamente.
· Su diseño se vuelve el canal por el
cual fluye lo que fue preparado por נ, lo que fue diseñado por ש, lo que fue
activado por ע y lo que fue dirigido por ז.
Todo
este diseño es coherente con su rol: ser el canal final por donde fluye lo
bueno o lo destructivo, dependiendo de cómo fue armado el sistema.
3.
🔄 Flujo de Funcionamiento
El
funcionamiento de ן se da en un flujo lógico y jerárquico:
1. ו (Vav) entrega el impulso inicial y la capacidad de
conexión.
2. נ (Nun) prepara el entorno donde la conexión será
ética o caótica.
3. ן (Nun Sofit) construye la estructura que canalizará ese
flujo.
4. ש (Shin) diseña el contenido que fluirá (plan,
ideología, mensaje).
5. ע (Ayin) activa los sentidos e impulsa la acción (para
bien o mal).
6. ז (Zayin) decide cómo, cuándo y a quién se transmite la
acción.
7. Resultado: el sistema genera ח (vida, orden) o ת (caos, muerte
funcional).
4.
🔬 Fórmula Matemática Asociada
El
sistema fue representado por un conjunto de ecuaciones diferenciales e integrales
acumulativas que reflejan los efectos de cada letra en el tiempo.
Flujo
neto a través de ן:
![]()
Donde:
·
: Deseo heredado de ו
·
: Entorno preparado por נ
·
: Estructura ética de ן
·
: Calidad del diseño (ש)
·
: Alineación ética (con א), ![]()
·
: Dirección final (ז)
Acumulados:

y el saldo ético total:

Estos
valores permiten simular si el sistema tiende a ח (restauración) o a ת (destrucción), en función de cómo operan
sus componentes.
5.
👪 Genealogía y Función de los Padres e Hijas
🧠
Padre: ו
(Vav)
·
Le
transmite el poder de conexión, pero también el riesgo de degenerar en ת.
·
Su
alineación determina si la estructura de ן es ética o corrupta.
·
Cuando
ו
se alinea con א, produce una estructura estable, confiable.
·
Cuando
ו
se alinea con ע, produce una fachada funcional, pero saboteada desde adentro.
👩👧 Hermanamiento: נ (Nun)
·
Prepara
el entorno de comunicación donde ן insertará su estructura.
·
Si
el entorno es puro, la estructura funcionará correctamente.
·
Si
el entorno está corrupto, la estructura será usada para canalizar caos.
👧
Hijas:
1.
ש (Shin): Diseña el contenido que fluirá por ן. Puede
ser sabiduría o propaganda, dependiendo de su percepción (filtrada por ע).
2.
ע (Ayin): Activa los sentidos y empuja a la acción.
Puede ser trabajo útil o impulso destructivo.
3.
ז (Zayin): Decide cuándo, cómo y a quién se entrega el
contenido. Puede dirigirlo con precisión ética o como arma estratégica de
sabotaje.
Cada
hija cumple un rol funcional perfectamente coherente con la tarea de ן:
diseñar (ש), activar (ע), ejecutar (ז).
6.
🧪 Ejemplos Prácticos Verificados
Los
cinco ejemplos prácticos aplicados al sistema de ן (ser millonario, alimentación, sexo,
violencia, medio ambiente) mostraron con precisión:
·
Cómo
cada letra opera en conjunto dentro del sistema.
·
Cómo
el flujo puede ser redirigido de ת hacia ח al modificar los parámetros internos
(deseo, entorno, diseño, ejecución).
·
Cómo
las hijas juegan un rol fundamental para rediseñar el canal, reconectar con א y
restaurar el propósito original.
Las
simulaciones numéricas y gráficas confirmaron estos resultados, mostrando:
·
Regímenes
destructivos (Φ negativo, H en aumento, ℒ decreciendo)
·
Transiciones
a la restauración (Φ positivo, crecimiento de σ, B dominando a H)
✅
Conclusión
La
letra ן (Nun Sofit) es la expresión final de un canal. Pero no es
un canal pasivo. Es una estructura receptiva, condicional y ética. Toda
su función depende de cómo interactúa con:
·
El
deseo que hereda (ו),
·
El
entorno que la recibe (נ),
·
El
contenido que contiene (ש),
·
La
fuerza que la activa (ע),
·
La
dirección que ejecuta (ז).
Si
el sistema entero se alinea con א (Alef), entonces ן se convierte en un
canal de vida, de orden, de propósito.
Pero
si el sistema se alinea con ע (Ayin), ן se convierte en una herramienta camuflada de destrucción.
Por
eso, la verdadera función de ן no es solo sostener: es
discernir, filtrar y canalizar el resultado ético de todo un sistema. En su
silencio estructural, lleva la voz final del alma. La decisión está en la
alineación.